Beer side effects I just want to add some important side effects of drinking alcohol: Beer Belly: If you love your slim waistline. You have to cut down your beer consumption because consuming eexce…
Drinking beer Oh you can! Accompanied with some hot and spicy chicken broth. Google says, chicken soup cure the cold and I agree. But, if you take medicine, generally cold tablets contains drugs that…
COOKING METHODS Cooking methods can be classified as "DRY HEAT METHOD AND MOIST HEAT METHOD". Moist-heat methods are those method in which the food is cooked by steam or water (liquid). Dry…
SAUCES Sauces is a cold or hot thick or thin liquid which can eat with food. It have lost some of their importance in the modern kitchen setup, like stocks. The skill of the Chef Saucier was second t…
Fnbknowledge What is the difference between beer, whisky, rum, brandy, vodka, wine, tequila, a cocktail, a mock-tail, alcohol, a spirit, champagne, soda, and liquor? When I first started drinking (I…
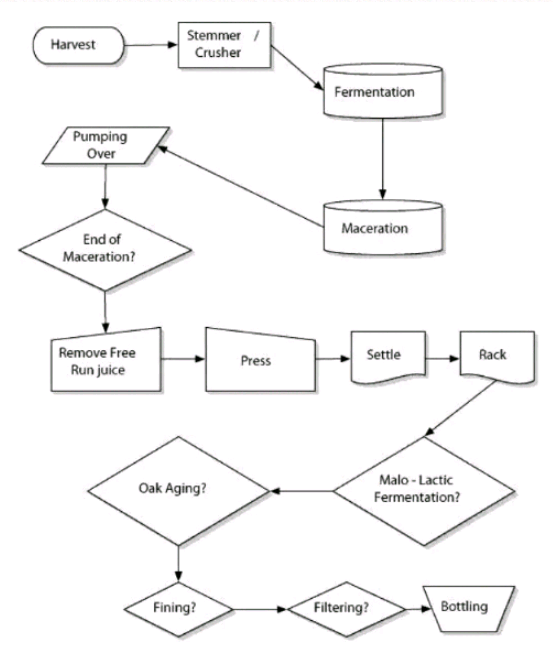
WINE MANUFACTURING WINE: Wine is an alcoholic beverage produced by the natural fermentation of ripe, freshly gathered grapes – according to local traditions and Practice. It is most popular alcoholi…
STOCKS The importance of stock in the kitchen is indicated by the French word for stock: FOND, meaning foundation or base. In classical cuisine, the ability to prepare good stocks is the most basic o…
Types of service French Service It is very personalized and private service. The food is taken in casseroles and platters and kept near the plate on the guest's table. Then the guest help thems…
Follow us on social media